Work

Docker

Ubuntu
Containers
Script

Création d'une infrastructure Docker

A bright pink sheet of paper used to wrap flowers curves in front of rich blue background

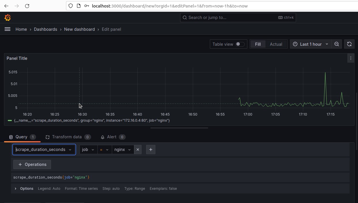
Le but de ce projet est de récolter les données de Nginx et de les afficher sur grafana.

Ensuite le but sera de mettre plusieurs jobs dans le fichier .YML pour enrichir les data récoltés par grafana

  • Documentation : ici.